คณะกรรมการ
คณะผู้บริหาร
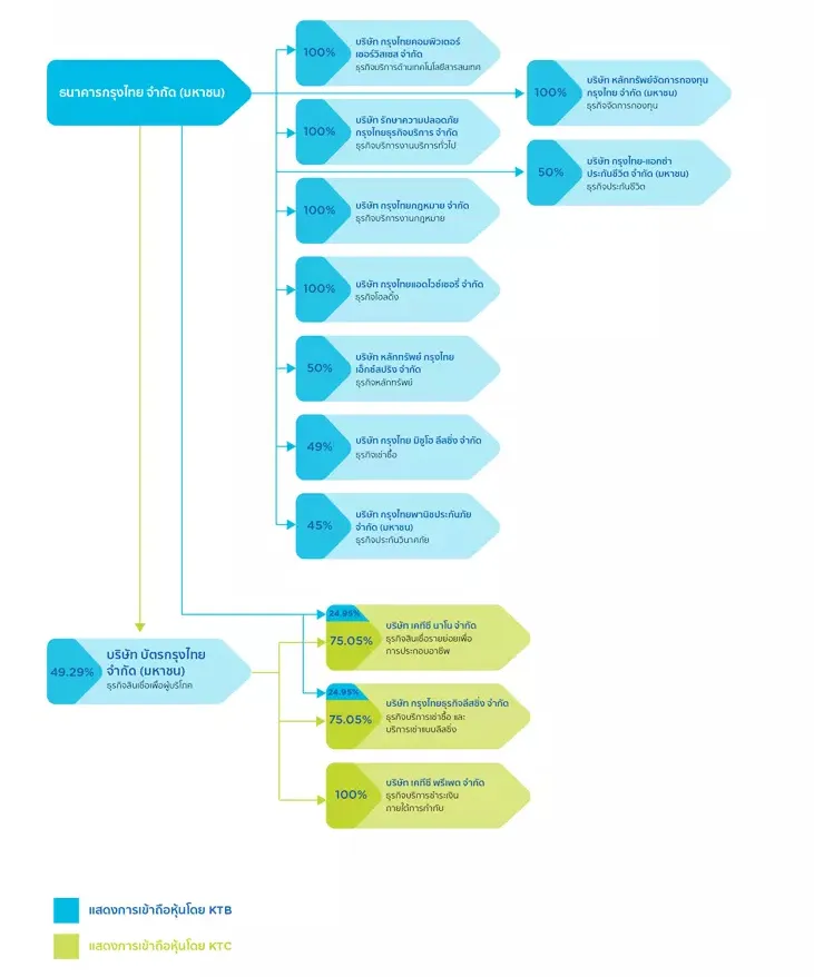
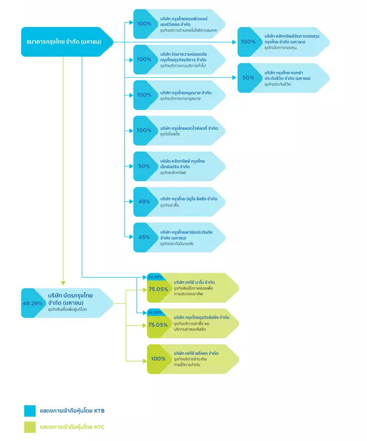
โครงสร้างกลุ่มผู้ถือหุ้นบริษัท
โครงสร้างองค์กร
ณ วันที่ 31 ธันวาคม 2568 บริษัท บัตรกรุงไทย จำกัด (มหาชน) โครงสร้างการถือหุ้นโดยมี ธนาคารกรุงไทย จำกัด (มหาชน) (“ธนาคาร”) เป็นผู้ถือหุ้นใหญ่ที่มีสัดส่วนการถือหุ้น 49.29% ทั้งนี้ บริษัทได้แสดงโครงสร้างการถือหุ้นนี้
*ข้อมูล ณ วันที่ 31 ธันวาคม 2568